学院首页 > 学生工作 > 通知公告 > 正文

西南交通大学2025年中国大学生机械工程创新创意大赛创意赛道-机械产品数字化设计校赛选拔通知

发布时间:2025.04.07 | 编辑: 李玲渝

根据2025年中国大学生机械工程创新创意大赛赛事公告,发布西南交通大学2025中国大学生机械工程创新创意大赛创意赛道-机械产品数字化设计赛道校赛选拔通知如下。

一、赛事简介

中国大学生机械工程创新创意大赛:机械产品数字化设计赛创立于 2010 年,旨在培养学生的创新设计与学科交叉意识、综合设计能力与团队协作精神;加强学生设计能力培养,提高学生针对实际需求,通过创新思维进行机械设计与工艺规划的工作能力、机电系统集成与数字孪生技术应用能力;吸引、鼓励广大学生踊跃参加课外科技活动,为优秀人才脱颖而出创造条件。2025 年度赛事主题为“发展低空经济”。本赛项由华中科技大学、武昌首义学院承办,2025年全国决赛在南昌大学举行。

二、参赛对象

全国在校本、专科大学生均可以团队的方式,通过学校推荐报名参加,每个参赛团队学生人数不得多于3人,指导教师不多于2人。参赛团队由所在学校按本科组或高职高专组向本赛项执委会统一报名。

赛事实行限额申报,省级/区域选拔赛阶段每所高校最多报名参赛20支队伍;决赛阶段每所高校最多参赛 15 支队伍。

三、赛程安排

校内报名:即日起——2025年4月15日

校赛选拔:2025年4月19日

校赛推选及区域赛报名:2025年4月20日——2025年5月15日

区域赛选拔:2025年6月

国赛选拔:2025年8月21-22日

四、报名方式

本届大赛采用线上报名的方式进行,参加校赛选拔的队伍需填写附件1-4所包含的报名表、承诺书、报名汇总表及信息统计表,将上述内容汇总至一个文件夹(文件夹命名方式:机械产品数字化+作品名称+组长姓名+联系电话)并统一发送至邮箱:swjtu_jxxskjzx@163.com(邮件命名与文件夹保持一致)。

请参赛同学加入QQ获取后续竞赛咨询和通知:

五、赛程规则

本科组竞赛主题、设计要求与评分标准

(A)“设计类”

1. 赛项介绍

内容:用于 120 米以下低空保障、低空服务,聚焦基础设施维护,安全应急救援,针对工作目标及任务完成飞行运动提升、空中作业平台建立、机器人操作及其协同控制策略。设计内容可以是光伏面板、风电叶片清洗、高层建筑灭火救援、空中清洁、空中电力设备设施检修、空中采摘(苹果、草药)等各类空中作业平台或机器人,该系统的无人机部分不作为设计重点,设计中可提供选型。

选题背景:在低空保障、低空服务实践中,目前存在地形适应性低以及人工勘察风险高等困境,严重影响作业效率并威胁人员安全。亟需有针对性地设计在低空场景下能独立工作的、带有一定技术挑战性的智能空中作业平台或机器人系统,辅助人类进行“人不能至、眼不能及”的盲区作业,提高低空作业安全性与作业效率。

内容说明:通过调研,针对某类工程的特点自行提出设计需求,明确设计功能目标,完成发展低空经济情景下使用的机械或机器人设计。

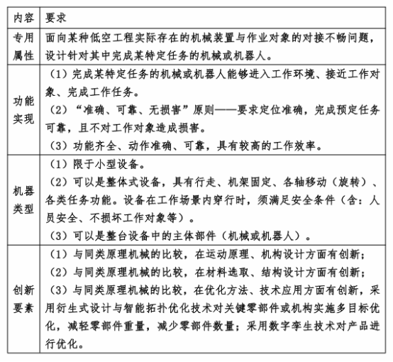
2. 设计要求

设计方案应满足以下要求:

3. 评分标准

  4.作品提交要求

(B)“数字孪生类”

1. 赛项介绍

内容: 针对服务于低空经济的空中作业平台或机器人产品中的四类关键零部件的小批量混流生产制造,用图 1 所示智能制造数字孪生系统,设计机械制造工艺和生产调度计划。然后用数字孪生调试软件进行生产流程 PLC 通讯与控制联调,HMI 人机界面设计与生产运行启动和数据显示,视频录制提交。(竞赛所需数字孪生调试软件由执委会统一免费提供)。

内容说明:通过需求分析,针对提供的智能制造工艺装备和系统组成,自行设计典型零件的制造工艺过程卡,并将过程卡中的数控加工部分编制工序卡,设计合理的工步内容和工艺参数,选择合适的刀具并编制刀具卡;通过CAM 软件编制数控加工程序,在数字孪生软件中完成数控加工仿真;进行资源调度和生产排产设计,获得优化的一个最短生产周期的排产计划,设计工艺流程图和生产流程控制逻辑框图;进行数字孪生机床加工仿真调试、机器人上下料示教编程调试、AGV 物料配送 PLC 编程调试,物联网通讯设置和系统总体联调。实现多品种小批量产品的混流智能制造。

2.设计方案与调试要求

设计方案和操作调试应满足以下要求:

3. 评分标准

4.作品提交要求

本科生组参赛团队自接到本届赛项通知后,即可按竞赛内容的要求进行准备,并按以下要求提交参赛作品。

六、竞赛咨询

李老师:028-66364026

办公室:X2205B